1. صفحه اصلی
    • پربیننده‌ترین اخبار
    • مهمترین اخبار
    • آرشیو اخبار
  2. سیاسی
    • سیاست ایران
    • نظامی | دفاعی | امنیتی
    • گزارش و تحلیل سیاسی
    • مجلس و دولت
  3. امام و رهبری
  4. ورزشی
    • فوتبال ایران
    • فوتبال جهان
    • والیبال | بسکتبال | هندبال
    • کشتی و وزنه‌برداری
    • ورزش های رزمی
    • ورزش زنان
    • ورزش جهان
    • رشته های ورزشی
  5. بین الملل
    • دیپلماسی ایران
    • تولیدات دفاتر خارجی
    • آسیای غربی
    • افغانستان
    • آمریکا
    • اروپا
    • آسیا-اقیانوسیه
    • پاکستان و هند
    • ترکیه و اوراسیا
    • آفریقا
    • بیداری اسلامی
  6. فضا و نجوم
  7. اقتصادی
    • اقتصاد ایران
    • پول | ارز | بانک
    • خودرو
    • صنعت و تجارت
    • نفت و انرژی
    • فناوری اطلاعات | اینترنت | موبایل
    • کار آفرینی و اشتغال
    • راه و مسکن
    • هواشناسی
    • بازار سهام | بورس
    • کشاورزی
    • اقتصاد جهان
  8. اجتماعی
    • پزشکی
    • رسانه
    • طب سنتی
    • خانواده و جوانان
    • تهران
    • فرهنگیان و مدارس
    • پلیس
    • حقوقی و قضایی
    • علم و تکنولوژی
    • محیط زیست
    • سفر
    • حوادث
    • آسیب های اجتماعی
    • بازنشستگان
  9. فرهنگی
    • ادبیات و نشر
    • رادیو و تلویزیون
    • ‌دین ، قرآن و اندیشه
    • سینما و تئاتر
    • فرهنگ حماسه و مقاومت
    • موسیقی و تجسمی
  10. حوزه و روحانیت
  11. استانها
    • آذربایجان‌ شرقی
    • آذربایجان غربی
    • اردبیل
    • اصفهان
    • البرز
    • ایلام
    • بوشهر
    • استان تهران
    • چهارمحال و بختیاری
    • خراسان جنوبی
    • خراسان رضوی
    • خراسان شمالی
    • خوزستان
    • زنجان
    • سمنان
    • سیستان و بلوچستان
    • فارس
    • قزوین
    • قم
    • کاشان
    • کردستان
    • کرمان
    • کرمانشاه
    • کهگیلویه و بویراحمد
    • گلستان
    • گیلان
    • لرستان
    • مازندران
    • مرکزی
    • هرمزگان
    • همدان
    • یزد
    • جزایر خلیج فارس
  12. رسانه ها
    • چند رسانه ای
    • خواندنی
  13. بازار
    • قیمت خودرو
    • قیمت طلا، سکه و ارز
    • سازمان‌ها و شرکت‌ها
  14. عکس
  15. فیلم
  16. گرافیک و کاریکاتور
    • english
    • عربی
    • Türkçe
    • עברית
    • Pусский
  • RSS
  • تلگرام
  • اینستاگرام
  • توییتر
  •  
    آپارات
  •  
    سروش
  •  
    آی‌گپ
  •  
    گپ
  •  
    بله
  •  
    روبیکا
  •  
    ایتا
  • قیمت ارز و طلا
    لیگ ایران و جهان
  • صفحه اصلی
    • پربیننده‌ترین اخبار
    • مهمترین اخبار
    • آرشیو اخبار
  • سیاسی
    • سیاست ایران
    • نظامی | دفاعی | امنیتی
    • گزارش و تحلیل سیاسی
    • مجلس و دولت
  • امام و رهبری
  • ورزشی
    • فوتبال ایران
    • فوتبال جهان
    • والیبال | بسکتبال | هندبال
    • کشتی و وزنه‌برداری
    • ورزش های رزمی
    • ورزش زنان
    • ورزش جهان
    • رشته های ورزشی
  • بین الملل
    • دیپلماسی ایران
    • تولیدات دفاتر خارجی
    • آسیای غربی
    • افغانستان
    • آمریکا
    • اروپا
    • آسیا-اقیانوسیه
    • پاکستان و هند
    • ترکیه و اوراسیا
    • آفریقا
    • بیداری اسلامی
  • فضا و نجوم
  • اقتصادی
    • اقتصاد ایران
    • پول | ارز | بانک
    • خودرو
    • صنعت و تجارت
    • نفت و انرژی
    • فناوری اطلاعات | اینترنت | موبایل
    • کار آفرینی و اشتغال
    • راه و مسکن
    • هواشناسی
    • بازار سهام | بورس
    • کشاورزی
    • اقتصاد جهان
  • اجتماعی
    • پزشکی
    • رسانه
    • طب سنتی
    • خانواده و جوانان
    • تهران
    • فرهنگیان و مدارس
    • پلیس
    • حقوقی و قضایی
    • علم و تکنولوژی
    • محیط زیست
    • سفر
    • حوادث
    • آسیب های اجتماعی
    • بازنشستگان
  • فرهنگی
    • ادبیات و نشر
    • رادیو و تلویزیون
    • ‌دین ، قرآن و اندیشه
    • سینما و تئاتر
    • فرهنگ حماسه و مقاومت
    • موسیقی و تجسمی
  • حوزه و روحانیت
  • استانها
    • آذربایجان‌ شرقی
    • آذربایجان غربی
    • اردبیل
    • اصفهان
    • البرز
    • ایلام
    • بوشهر
    • استان تهران
    • چهارمحال و بختیاری
    • خراسان جنوبی
    • خراسان رضوی
    • خراسان شمالی
    • خوزستان
    • زنجان
    • سمنان
    • سیستان و بلوچستان
    • فارس
    • قزوین
    • قم
    • کاشان
    • کردستان
    • کرمان
    • کرمانشاه
    • کهگیلویه و بویراحمد
    • گلستان
    • گیلان
    • لرستان
    • مازندران
    • مرکزی
    • هرمزگان
    • همدان
    • یزد
    • جزایر خلیج فارس
  • رسانه ها
    • چند رسانه ای
    • خواندنی
  • بازار
    • قیمت خودرو
    • قیمت طلا، سکه و ارز
    • سازمان‌ها و شرکت‌ها
  • عکس
  • فیلم
  • گرافیک و کاریکاتور

احراز هویت دانش‌آموز برای ورود به شبکه اجتماعی "شاد"

  • 11 فروردين 1399 - 12:07
  • اخبار اجتماعی
  • اخبار فرهنگیان و مدارس
احراز هویت دانش‌آموز برای ورود به شبکه اجتماعی "شاد"

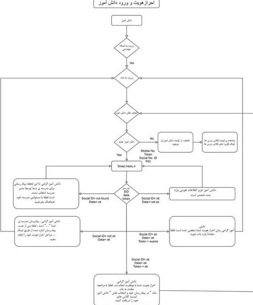
دانش آموز بدون پیام رسان نیز از طریق سامانه shad.medu.ir می‌تواند وارد کلاس‌های مدرسه خود در شبکه اجتماعی "شاد" شود.

اجتماعی

به گزارش گروه اجتماعی خبرگزاری تسنیم، شبکه اجتماعی دانش آموزان«شاد»به منظور ساماندهی آموزش مجازی معلمان که بنابر مسئولیت اجتماعی خود درمدت زمان تعطیلی مدارس انجام داده‌اند، در وزارت آموزش و پرورش طراحی و پیاده سازی شده است.

زیر ساخت اجرای این طرح، استفاده از پیام رسان‌های داخلی است که با طراحی یک رابط کاربری ساده جهت اتصال به پیام رسان و احراز هویت مدیر، معلم و دانش آموز، امکان برگزاری کلاس‌های آنلاین مبتنی برتبادل پیام و محتوا را فراهم ساخته است.

 والدین دانش آموز یا شخص دانش آموز پس از اطلاع از پیام رسان منتخب مدرسه از طریق مدیر یا معلم باید نسخه‌ی جدید پیام ‌رسان را نصب کند و از طریق گزینه‌ بات شاد با انتخاب نقش «دانش آموز» به لینک shad.medu.ir متصل شده و پس از تکمیل اطلاعات خواسته شده مطابق به کلاس خود در مدرسه وصل شود.

دانش‌آموزان از 16 فروردین به کلاس درس مجازی در شبکه اجتماعی شاد می‌روند!
شبکه اجتماعی "شاد" برای ارتباط مجازی معلم و دانش‌آموز راه‌اندازی شد

 دانش آموز بدون پیام رسان نیز از طریق سامانه shad.medu.ir می‌تواند وارد کلاس‌های مدرسه خود شود.

مرکز برنامه ریزی و فناوری اطلاعات درختواره‌ای از نحوه احراز هویت دانش آموز و ورود به پیام رسان ارائه داده است که در ادامه خواهد آمد:

دانش‌آموزان , تعطیلی مدارس , وزارت آموزش و پرورش ,

انتهای پیام/

 
R1014132/P
قیمت ارز و طلا
لیگ ایران و جهان
حج و زیارت
واژه های کاربردی مرتبط
  • دانش‌آموزان
  • تعطیلی مدارس
  • وزارت آموزش و پرورش
بیشتر بخوانید
تکلیف شبکه آموزش مجازی "سینا" مشخص نیست/ دانش‌آموزان فعلاً با "شاد" شادی کنند!
30 درصد مدارس به آموزش مجازی دسترسی ندارند
دروس ارائه شده در آموزش مجازی پس از بازگشایی مدارس تکرار می‌شود؟
tasnim
tasnim
tasnim
رازی
مادیران
شهر خبر
fownix
غار علیصدر
پاکسان
بیمه بازار
طبیعت
میهن
گوشتیران
triboon
تبلیغات
  • طراحی سایت
  • بازرگانی سیب
  • آیا بیماری اسکولیوز خطرناک است؟
  • استعلام شرکت با نام
  • بازی آنلاین
  • درباره ما
  • ارتباط با ما
  • پربیننده‌ترین اخبار
  • پیوندها
  • بازار
  • قیمت ارز و طلا
  • لیگ ایران و جهان
  • آرشیو اخبار ؛ جدیدترین اخبار لحظه به لحظه امروز
ما را دنبال کنید:
  • RSS
  • تلگرام
  • اینستاگرام
  • توییتر
  • آپارات
  • سروش
  • آی‌گپ
  • گپ
  • بله
  • روبیکا
  • ایتا

All Content by Tasnim News Agency is licensed under a Creative Commons Attribution 4.0 International License.