به گزارش باشگاه خبرنگاران پویا، واحد ارتباطات، آموزش و پژوهش مجموعه تئاترشهر خبر داد سعید اسدی مدیر مجموعه تئاتر شهر روز گذشته در جلسه تبیین سند راهبردی مجموعه تئاترشهر که با حضور کارکنان واحدهای مختلف این مجموعه برگزار شد، توضیح داد: «طی ماههای گذشته مطالعه و پژوهش هدفمندی در زمینه آسیبشناسی مشکلات مجموعه انجام و جلسات و گفتگوهای مفصلی برای تدوین سند راهبردی مجموعه تئاتر شهر با کارشناسان، کارکنان و هنرمندان انجام شد.»
وی در ادامه گفت: «مجموعه تئاتر شهر یکی از مهمترین مجموعههای فرهنگی هنری کشورمان است که در ایام سال پذیرای بخش اعظمی از رویدادهای تئاتری کشور در بخشهای اجرایی، پژوهشی، کارگاهی و جشنوارهای مرتبط با هنر نمایش است. همین موضوع در کنار بهرهمندی از نیروهای متخصص و مجربی که در تمام واحدهای مختلف مجموعه حضور دارند شرایط را به گونهای فراهم کرده که میتوان بهترین و مؤثرترین اتفاقات را در این مجموعه رقم زد. با این حال مشکلات اساسی در ساختار تئاتر شهر موجب شده بود راهبری این مجموعه تنها به اداره یک ساختمان بدل شود.»
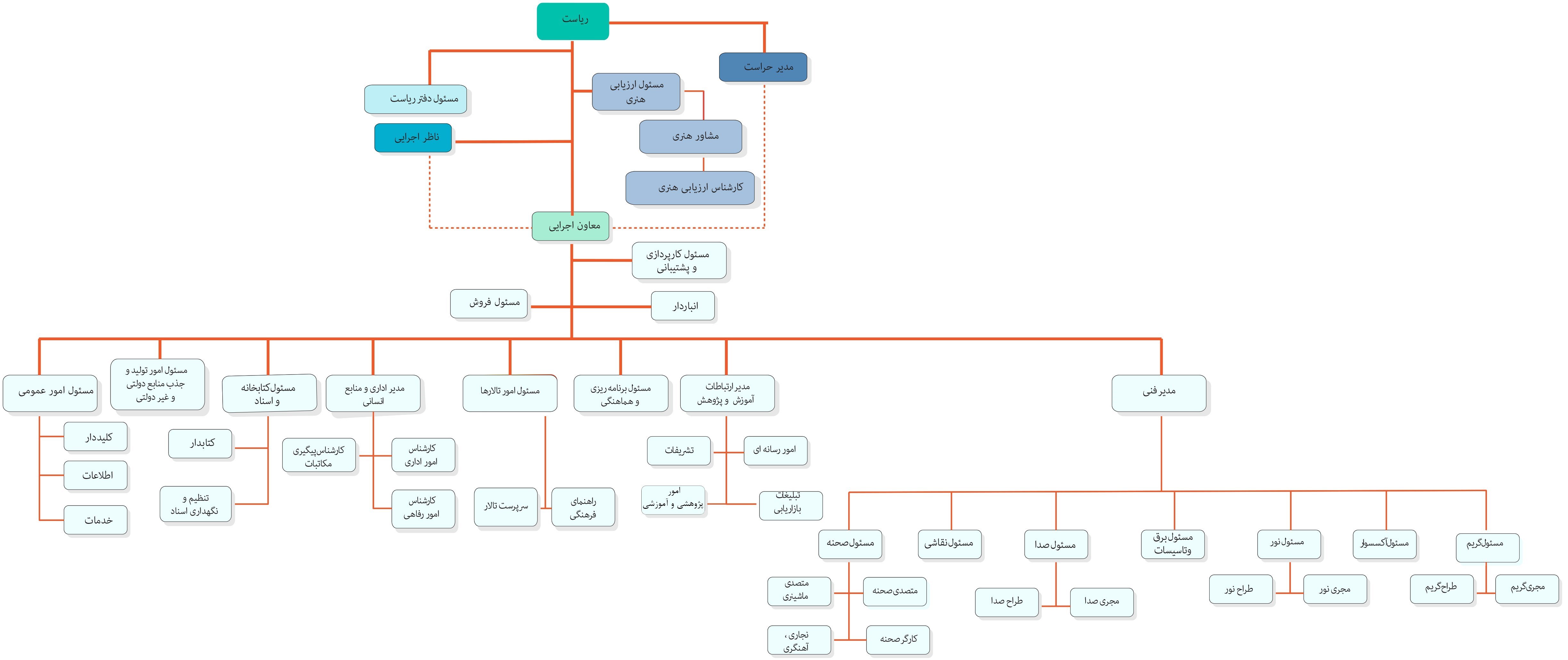
چارت سازمانی جدید تئاتر شهر
مدیر مجموعه تئاتر شهر بیان کرد: «تئاتر شهر مجموعهای است که توان فوقالعاده ارزشمندی در تمامی واحدهای هنری، فنی و پژوهشی دارد و ما در کمتر تالار نمایشی دیدیم که در آن چنین توان حرفهای وجود داشته باشد. حتی اگر شما تمرکز بیشتری روی موضوع داشته باشید خواهید دید که بسیاری از تماشاخانه خصوصی کشور از قابلیت ها و توانمندی های نیروی انسانی این مجموعه برای بالا بردن میزان بهره وری خود استفاده میکنند. همین شرایط نشاندهنده حضور یک گنجینه و نیروی مولد در مجموعهای چون تئاتر شهر است. بر همین اساس سند راهبردی مجموعه تئاتر شهر تدوین شده تا نقطه آغازی بر دگرگونی های راهبردی در حوزه فعالیتهای آن باشد.»
اسدی گفت: «در سندی که با نام «سند راهبردی سازماندهی تئاتر شهر» نامگذاری شده اهدافی در حوزههای برنامه و بودجه، ساماندهی سازمانی و نظامهای تولید، توزیع و مصرف پروژههای اجرایی مدنظر قرار گرفته که در قالب 13 بند به عنوان ماموریت لحاظ میشود که از آن جمله میتوان به حرکت در مسیر توسعه پایدار با جذب گروههای توانا و مستعد تئاتری، پذیرش، تولید و ارائه آثار با کیفیت و حرفهای و اجرایی با تکیه بر ارزشهای ملی، دینی و بومی ایرانی، بهرهگیری از ادبیات نمایشی غنی ایرانی و جهانی به عنوان زمینه تولید و عرضه آثار، انتخاب روزآمد پروژه های اجرایی و نمایشی بر اساس افقهای تاریخی و هنری، ایجاد فرصت برای ملاقات میراث تاریخی تئاتر ایران در پروژههای اجرایی و پژوهشی، بهسازی ساختار سازمانی برای چابکسازی و بهرهوری بیشتر از مقدورات و منابع سختافزاری و نرمافزاری، بهسازی امکانات فنی و خدماتی تئاتر شهر، زمینهسازی آموزشی و پژوهشی، زمینهسازی عرصه گفتگوی فعال میان هنرمندان، ایجاد عرصه تبادل در زمانی و همزمانی دانش و تجربه میان نسلهای گوناگون، معرفی نسل تازه فعال به عرصه حرفهای تئاتر، معرفی دستاوردهای روشی و دانشی هنرمندان تئاتر و ارتباط موثر با حوزه های دانشگاهی در تبادل دانش روز تئاتر اشاره کرد.»
شما میتوانید فایل PDF این سند را اینجا مطالعه کنید.
انتهای پیام/