به گزارش خبرنگار اجتماعی باشگاه خبرنگاران پویا؛ کارگروه «ارزیابی و تشخیص صلاحیت شرکتها و مؤسسات دانشبنیان و نظارت بر اجراء» براساس موضوع ماده سه آئیننامه اجرایی قانون حمایت از شرکتها و مؤسسات دانشبنیان و تجاریسازی نوآوریها و اختراعات مورخ 21/10/1392، شیوهنامهای برای اعطای معافیتهای گمرکی، سود بازرگانی و عوارض به شرکتهای دانشبنیان در آبان سال گذشته تصویب کرد.
این شیوهنامه که به صراحت چگونگی مشمولیت شرکتهای دانشبنیان در معافیتهای گمرکی و سود بازرگانی را شرح داده، در «هجدهمین پرونده دانشبنیان رمز توسعه پایدار کشور» مورد بحث و بررسی قرار گرفت.
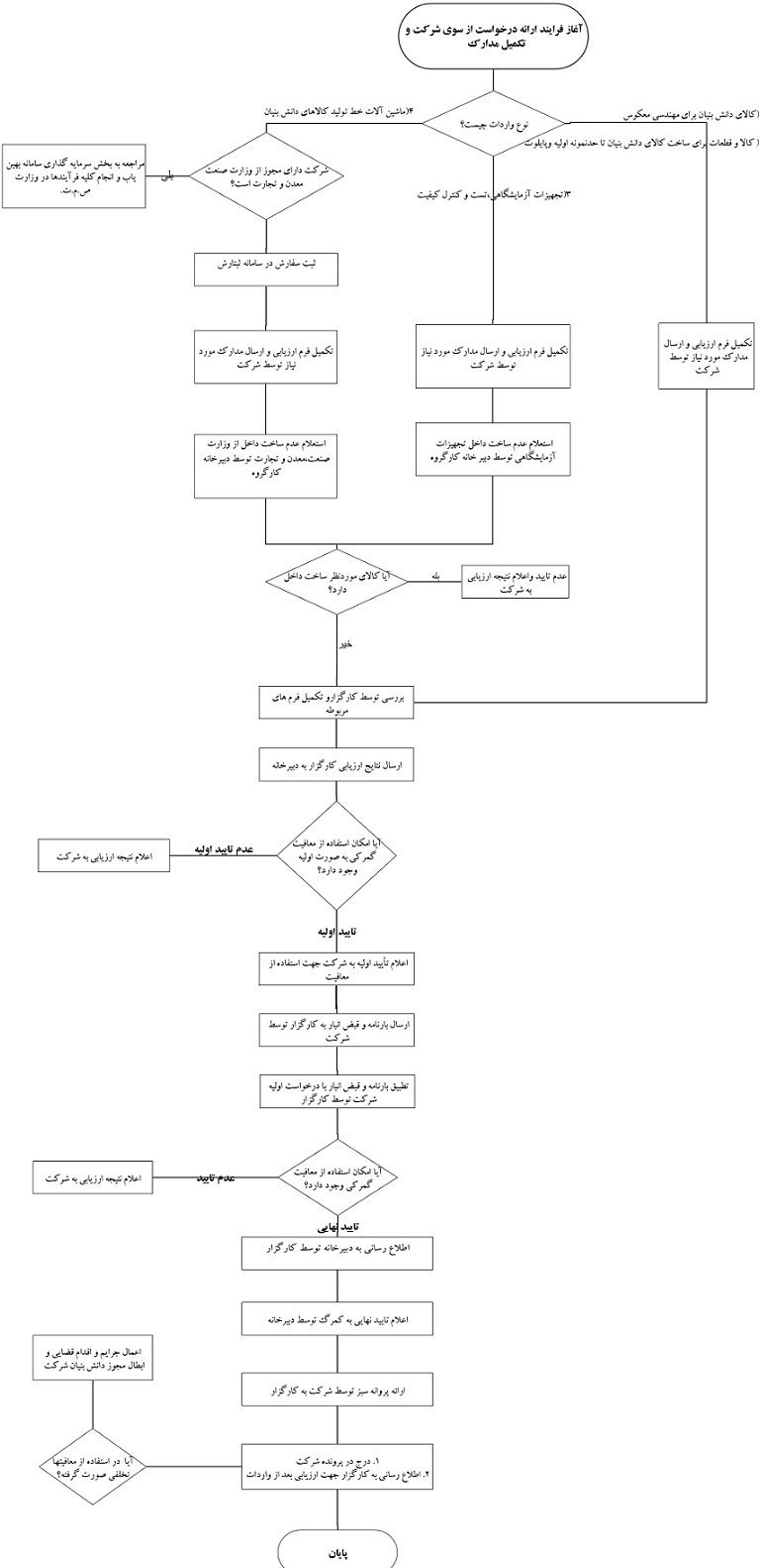
فرآیند ارائه معافیتهای گمرکی به شرکتهای دانشبنیان به شرح زیر است:

همانطور که فلوچارت نشان میدهد، اگر شرکتهای دانشبنیان متمایل به واردات کالایی برای مهندسی معکوس یا واردات قطعات برای ساخت کالای دانشبنیان باشند سریعا میتوانند با تکمیل فرم ارزیابی و ارسال مدارک مورد نیاز به کارگزار ارزیاب شرکتهای دانشبنیان، وارد سیکل امکان استفاده از معافیتهای گمرکی شوند.
اما اگر شرکتها به دنبال واردات تجهیزات آزمایشگاهی و ماشینآلات خط تولید کالاهای دانشبنیان باشند باید پیش از ورود به این سیکل، استعلامی هم برای عدم ساخت مشابه داخلی داشته باشند.
اگر در ارتباط با این دو مقوله واردات، کالای مشابه ساخت داخل هم وجود داشته باشد اجازه واردات خارجی را به متقاضیان نمیدهد در غیر این صورت وارد سیکل امکان استفاده از معافیتهای گمرکی میشوند.
هر چهار متقاضی 1. واردات کالا برای مهندسی معکوس، 2. واردات قطعات برای ساخت کالای دانشبنیان، 3. واردات تجهیزات آزمایشگاهی و 4. واردات ماشینآلات خط تولید کالاهای دانشبنیان پس از تأیید اولیه امکان استفاده از معافیتهای گمرکی، به حلقه دوم تأیید وارد میشوند.
در صورتیکه بارنامه و قبض انبار شرکتهای متقاضی با درخواست اولیهشان مطابقت داشته باشد، تأیید نهایی شده و کارگزار ارزیاب، مراتب را به دبیرخانه کارگروه «ارزیابی و تشخیص صلاحیت شرکتها و مؤسسات دانشبنیان و نظارت بر اجراء» اعلام میکند.
به دنبال چنین فرآیندی، تأیید نهایی به گمرک هم اعلام میشود تا روند معافیت گمرکی اعمال شود.
با توجه به اینکه در چنین چرخهای احتمال تخلف و تقاضای غیرواقع نیز وجود دارد، کارگزار ارزیاب پس از واردات هم به ارزیابی تقاضای شرکتها میپردازد و در صورتیکه تخلفی صورت گرفته باشد، اعمال جرائم، اقدام قضایی و ابطال مجوز دانشبنیان شرکت مذکور صورت میگیرد.
انتهای پیام/